Proximity Cloud gives the user much more control of their virtualised resources than is possible in a shared environment.
This makes the environment an ideal solution for the following types of use:
Deployments of larger numbers of Virtual Machines at a single location
Customer requires closer control of virtual capacity, for example, to manage performance closely and introduce tiered performance for different virtual machine types
Deployments of a blend of Virtual and bare metal machines to their customer, with each customer having greater control of the machines by having access to their own portals.
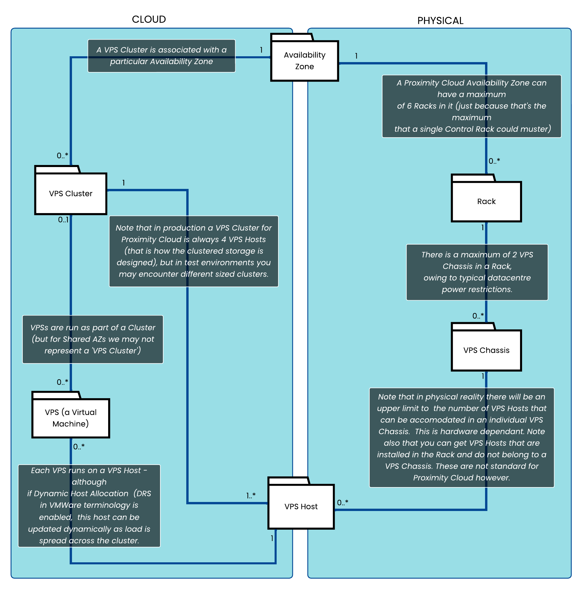
There are some additional concepts which it is useful to understand.
A VPS Host is a physical machine which runs a hypervisor which can support multiple Virtual Private Servers running on it.
Each VPS Host will be part of a VPS Cluster. All VPS Hosts in the same cluster share the same storage capacity.
An Availability Zone (see Availability Zones ) can contain one or more VPS Clusters. Each VPS Cluster is typically deployed in a single rack.
Depending on datacentre power restrictions, a single rack may contain multiple VPS Clusters.
The Virtual Compute Overview page provides details of your virtual resources allocation so that you can see how your resources are being used and how much allocation is available for new resources.
